市政府门户网站
|
关怀版
|
无障碍浏览
|
用户空间
|
@国务院 我来说
|
微信
景德镇高新技术产业开发区
首页
政务资讯
政府信息公开
政务服务
政民互动
主导产业
当前位置:
首页
>
政务公开
>
法定主动公开内容
>
财政信息
>
部门预决算
>
部门决算
>
2024年
公开方式:
主动公开
有效期:
长期有效
公开时限:
长期公开
公开范围:
面向全社会
信息索取号:
716596591/2025-20127
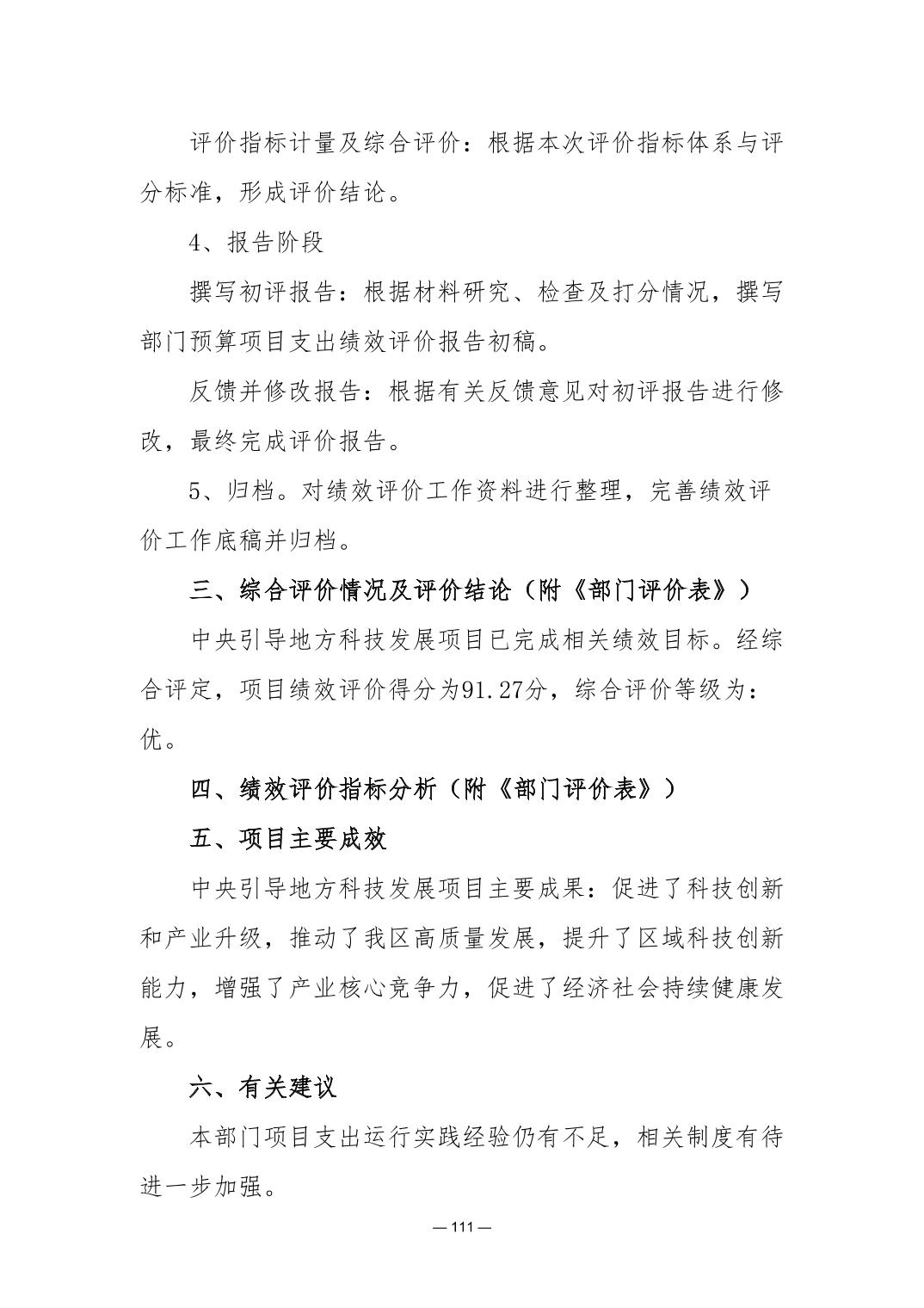
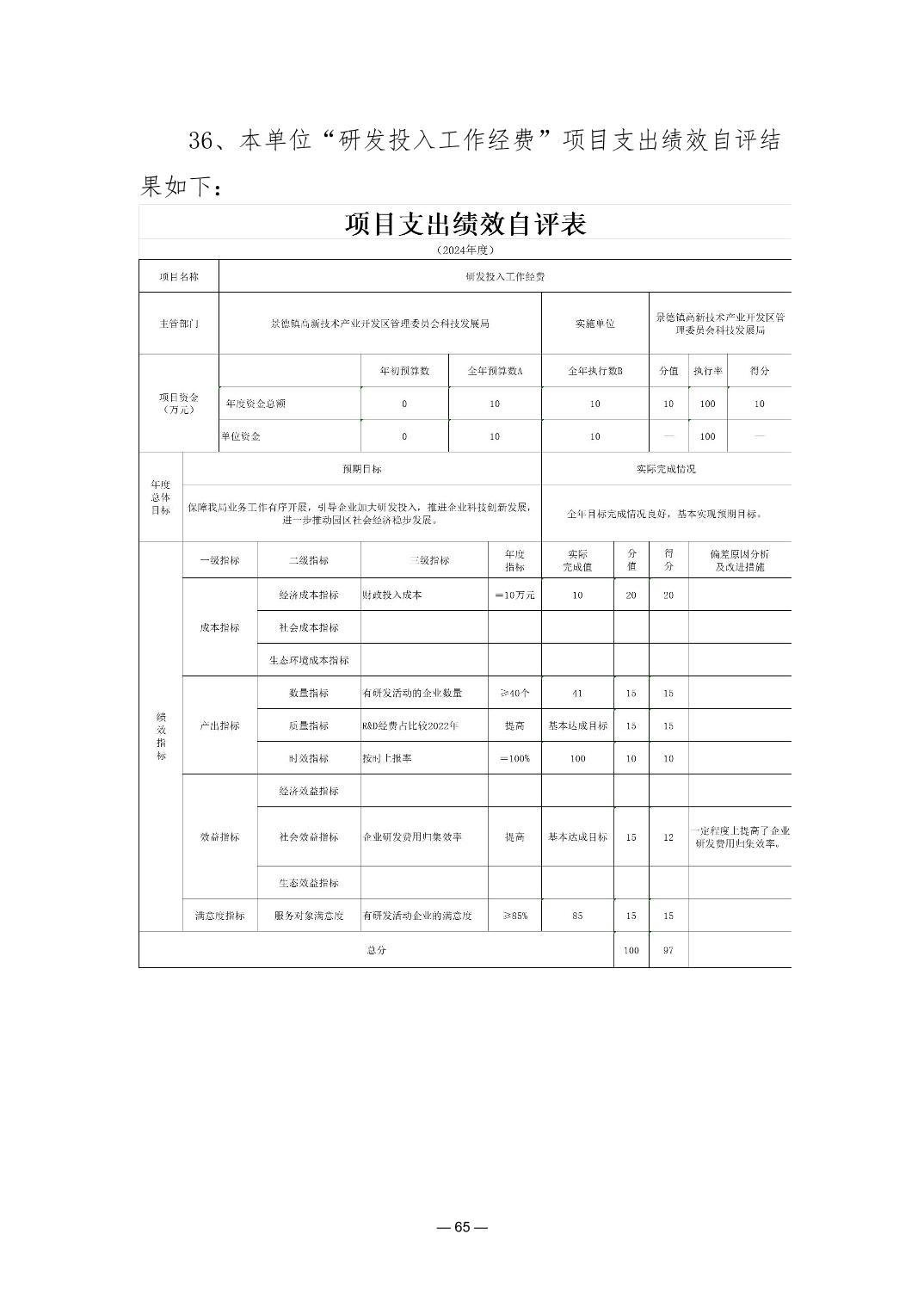
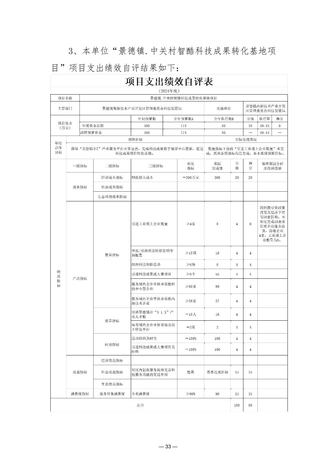
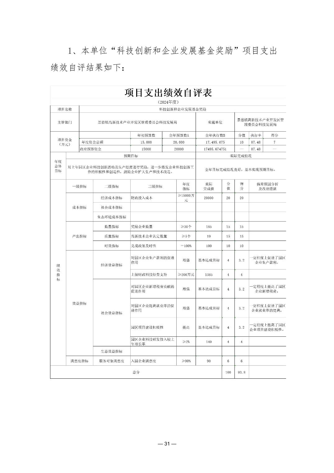
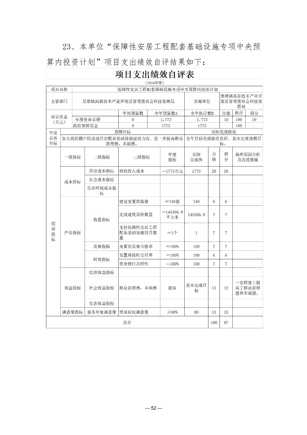
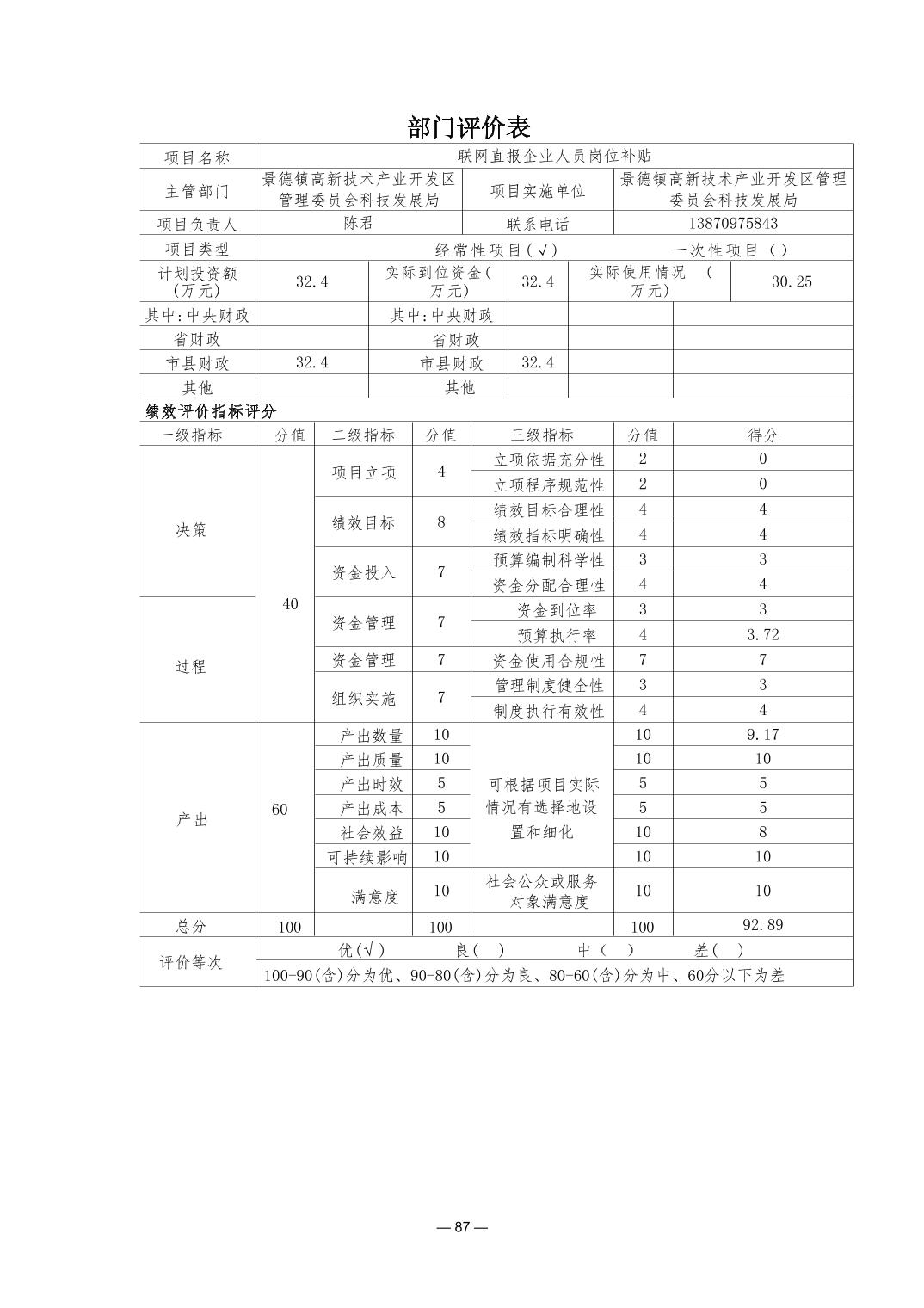
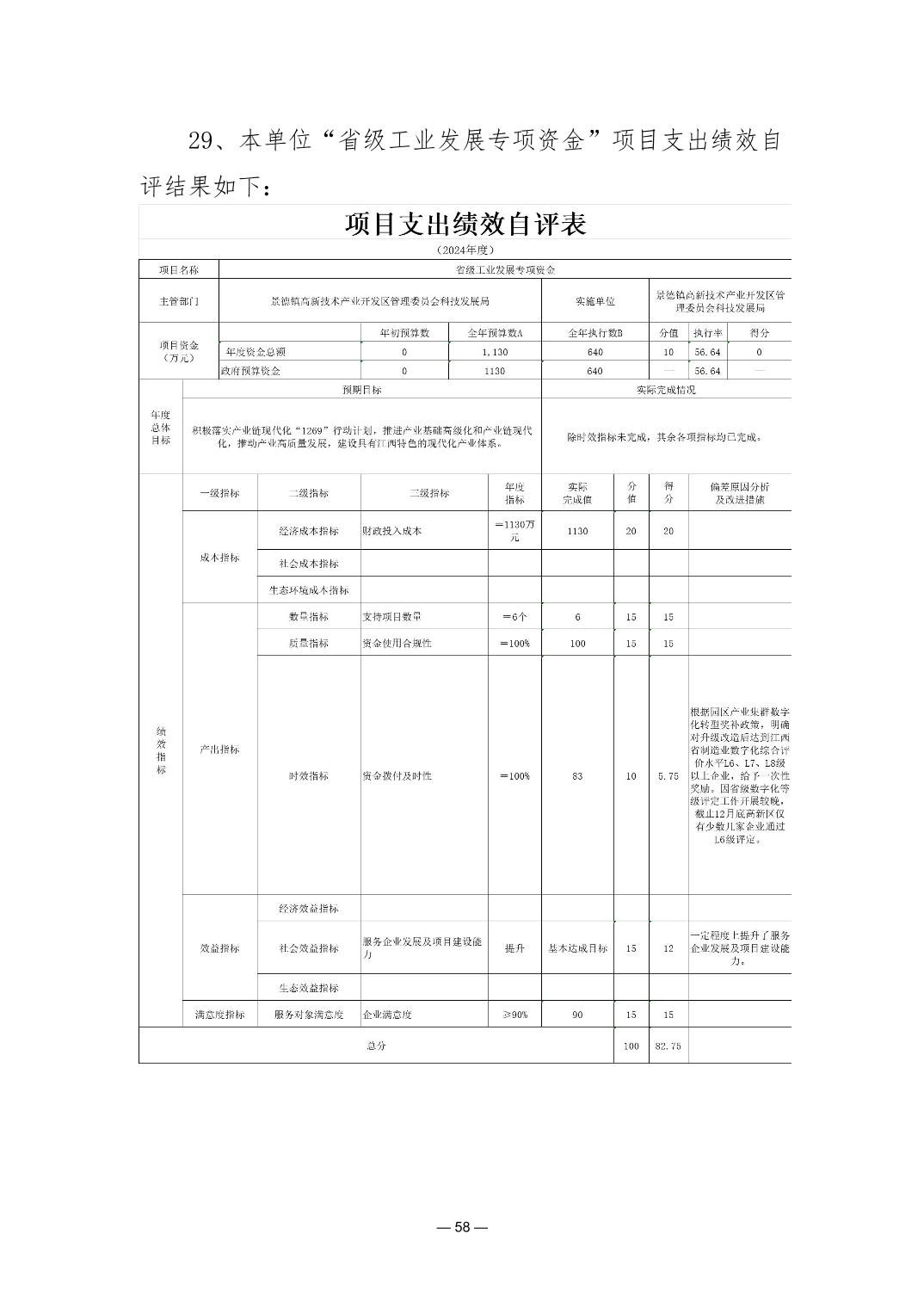
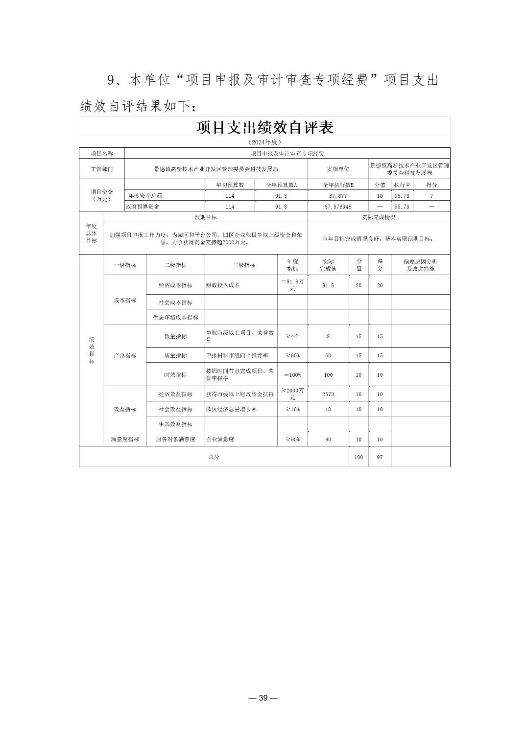
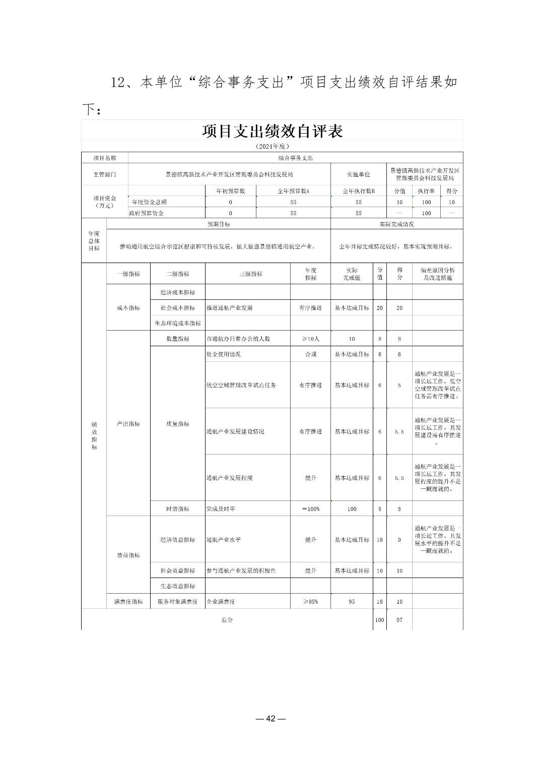
景德镇高新技术产业开发区管理委员会科技发展局2024年度部门决算
来源:高新区科技发展局
发布时间:2025-10-17 11:08
访问量:
相关文档:
相关附件:
1051693
景德镇高新技术产业开发区管理委员会科技发展局2024年度部门决算
20
高新区科技发展局
2025-10-17
27725
2024年